The job of the reviewer is to verify that the cost belongs to the company; it isn’t to just confirm that the user filled in the details of the receipt correctly. If you can’t verify if the cost belongs to the company – why even try?
Reviewals is where we see too many organisations get it wrong. In smaller organisations, it tends to be the foreman to all employees; the CEO that reviews and approves all costs. This works as long as the CEO can control everything in the company. But once the company has grown to 10+ people, this becomes impossible. At this point, the CEO might promote a team member to become a foreman, and automatically send all of the foreman’s new team members costs to be approved by the new foreman. But what happens if the foreman has no clue if the cost belongs to the company? And what happens when you’re a company of 50+ people or 10 000 plus people?
We’ve consulted hundreds of companies in improving their approval cycles, and know what not to do. We don’t just sit an office pushing paper from pile to pile any more, but the current review & approval cycles act as if we do. But over time, we’ve developed a better way to make sure that all costs reviewed adequately. Instead of assuming that approvals should be hierarchical, we’ve developed the hybrid approval cycle. We understand that in the organisations of the future, all employees get the respect and creativity that they as human beings deserve. We assume employees can incur costs on behalf of the company, as long as it’s within the strategy of the company.
The hybrid approval cycle
In the hybrid approval cycle, we’ve broken down the approval cycle into four categories and combined them.
The first step, or the fallback as we like to call it, is the user based approval cycle. It’s the classic approval type that derives from the hierarchical organisation where the foreman shall approve all costs of the team member. It works for 90% of small companies, but seldomly works for larger organisations. Thus the user based approval cycle is primarily used in the hybrid approval cycle, but overwritten based on the selection of a project, cost object or cost center. To simplify, let’s call them departments.
Who should approve the departments costs?
The usage of departments becomes more frequent and more complex; the larger the organisation gets. The goal of a department is to figure out how a subset of the organisation is performing. Usually, departments have a specified person that is in charge of it, and thus that person is logically the best reviewer of all costs that belong to the department. That’s why we urge all organisations to give the responsibility of the department to specified people. Then when an expense is incurred and allocated to that department, the person in charge of the department should be the one that reviews it. Believe it or not, but this works for all types of organisations. We’ve helped companies with thousands of departments set up approvers behind all of them, and as long as the approval software is easy enough, this works like a charm!
Is there a spending limit?
But even though the person in charge of the department might be the right person to review the cost, they might not be the right person to approve it. Let us say that the department exists to follow how much a company trip costs. An employee inserts an expense claim to the project for a taxi they took while on the trip. By mistake, the employee enters the cost as 10 000€ instead of 10€. A 10 000€ cost requires more reviewal, and in this case, you might also want to add an accountant to the approval cycle. This is where the third step of the hybrid approval cycle comes in: the amount based approval cycle. It would be best if you defined a limit after which you want someone else to approve the cost and determine who that other person should be.
How are exceptions handled?
The final stage of the reviewing cycle is to handle exceptions. Everyone involved in the process should be able to raise their hands to say “This is not a normal expense, and I want X to look at it”. With modern expense management software such as Bezala, you can easily accomplish this. You should be able to pre-define a set of approvers that anyone can ask to review and or approve their exceptional costs.
For small organisations, it might be enough that the expense is reviewed, but in larger organisations, another stamp of approval is usually needed by an approver. This step can be instrumental in making sure that mistakes are found and fixed, or better yet avoided. Some organisations might even want to have a two-stage approval cycle, with only a handful of people that can be the final approvers.
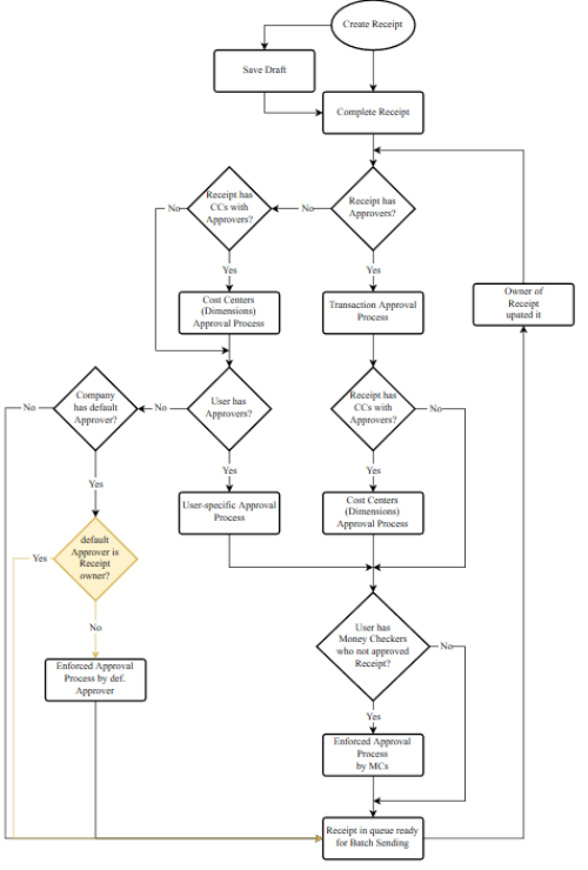
Keeping the auditor happy
Your auditor might ask to see a process map of your approval cycle. Here’s the process map of the hybrid approval cycle:

Now that you have a hang of the hybrid approval cycle ask your expense software how they can handle it, or get in contact with us and we’ll set it up for you. But there is one last thing that we want you to do. This will make the reviewing and approval process a lot easier for everyone: Give the reviewers instructions.
Instructions for the reviewers and approvers
Most companies just make reviewers and approvers review and approve without any guidelines or instructions. Feel free to copy the list below with price, and improve it to fit your organisation. Then send it to your reviewers and approvers. With this at hand, they’ll be a lot more comfortable when reviewing and approving.
When reviewing and approving, ask yourself:
- Might this be a duplicate?
- Is all necessary information present?
- Is the inserted information correct?
- Might there be a currency exchange rate correct?
- Is this within the company policy?
- Do you know that this cost belongs to the company?
- Should anyone else look at this cost?